返回 新闻中心
全民战疫
QUAN MIN ZHAN YI
福星在行动
全民加油 中国加油
QUAN MIN JIA YOU
ZHONG GUO JIA YOU
响应号召 战胜疫情
福 星 在 行 动
01
病毒无情,福星有爱
QUAN MIN ZHAN YI

背景:尽管受疫情影响,集团所有机构暂停收住业务、居家养老暂停上门服务,月损失300万以上。
但防控疫情,人人有责。由集团、集团工会、苏州福星护理院党支部发起,开展抗疫爱心捐赠活动,全体党员、员工同心戮力,一起加入抗疫行动,确保疫情得到有效控制,筹集的款项指定通过慈善总会转到武汉疫区。
02
响应号召,使命必达
QUAN MIN ZHAN YI


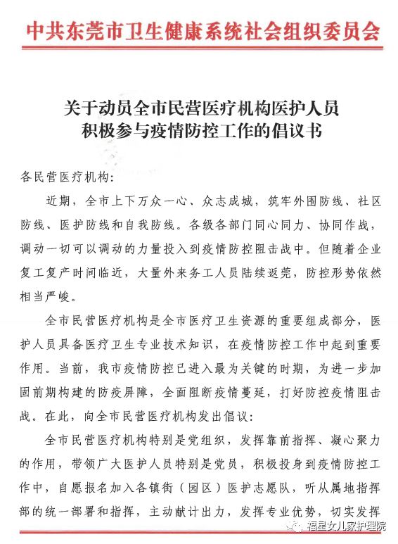
近期,中共东莞市卫生健康系统社会组织委员会发出《关于动员全市民营医疗机构医护人员积极参与疫情防控工作的倡议书》,我院立即响应号召,争先报名,随时待命,积极履行社会责任,脱岗支援抗击疫情第一线。

蒋林:十二年临床经验中西医结合执业医师

杨燕华:公立医院十四年临床护理经验护师

陈玲香:中医学院结业二十年护理经验护师
此次支援行动,我院脱岗支援队发扬“疫情面前、人人有责、甘于奉献、大爱无疆”的精神,积极投身到疫情防控工作中去,深入社区配合开展新型冠状病毒感染的肺炎疫情防控重点人群排查工作。期间,做好了个人专业防护,保证抗疫安全。同时,完成工作后按严格要求,自我隔离14天后方才返岗。
03
科学防范 战胜疫情
QUAN MIN ZHAN YI

一、内部管控
少开会、开好会。重点做好防疫培训、健康宣教。体温监测,每日消毒,严防交叉感染。员工全封闭与半封闭式管理相结合,生活物品统一由院办代购。

二、出入管理
禁止家属探访、及外来人员进入老人生活区。送菜、送药人员,由各负责人到一楼接收,并做好防护。返莞员工,隔离14天无异常后才能返岗。

三、老年人防护
房间每日不少于6次通风,每次不低于30分钟。暂停室内集体活动。用餐减少聚集,各自在房间进餐。

四、心理慰藉及家属沟通
长服中心做好疫情期间特殊性解释及老人安抚工作。同时,提供专线,每日帮助老人与家属进行视频聊天。

坚决贯彻落实习近平总书记重要讲话精神,切实把疫情防控工作作为当前最重要最紧迫的工作来抓,院区进一步全面封闭,杜绝与外部接触,坚决阻断输入性疫情,保证了长者及员工的健康。
在这场没有硝烟的战役中,全国人民上下一心,同舟共济,形成一种攻克艰难的强大力量,我们必将打赢这场疫情防控阻击战。

全民加油!
中国加油!
战疫必胜!必胜!必胜!
|
服务热线:0769-2868 5851 东莞福星女儿家护理院有限公司 版权所有 Copyright |